MENU
なごうら保育園
ホーム
施設の紹介
保育内容
年間行事
1日の流れ
園の概要
お知らせ
採用情報
お問合せ
園よりお知らせ
2026.01.14
令和8年度 求人票
2025.11.27
施設型給付費 法定代理受領通知(なごうらキッズ園)
2025.11.27
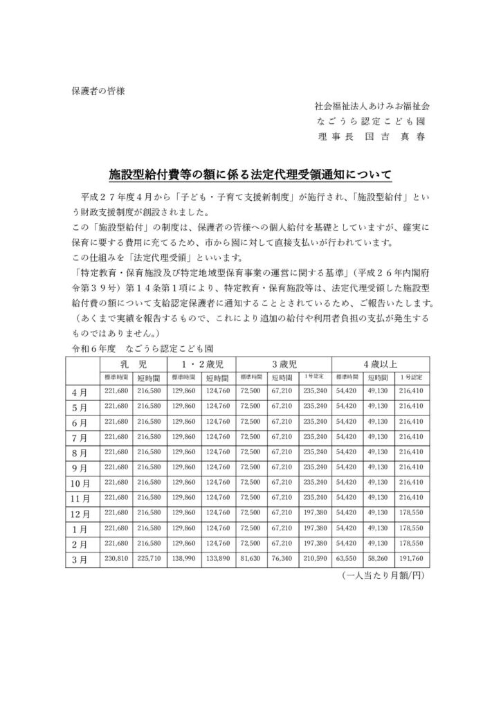
施設型給付費等の額に係る法定代理受領通知
なごうら認定こども園のクラス編成をご紹介。それぞれのクラスに願いをこめてクラス名をつけています。
クラス編成について見てみる
年間行事について見てみる